据记者Michael Scotto消息:布鲁克林篮网已经与达成协议股票配资免费。 该记者写道:最新消息:据消息人士透露,布鲁克林篮网队已与CBA最有前途的球员之....
查看详细7月17日股票配资免费,天津津门虎足球俱乐部官方宣布,7月18日晚与成都蓉城一战的门票已经售罄。 天津津门虎目前暂列中超第6,成都蓉城则是排名第3,双方交锋记录....
查看详细本站消息正规股票配资网站,远达环保(600292)07月24日在投资者关系平台上答复投资者关心的问题。 投资者提问:问2025年6月30日公司股东人数是多少? ....
查看详细中青报·中青网记者 周围围配资论坛登录入口官网 那道门缝,成了陈由伟童年记忆里最深刻的定格。 小时候,陈由伟时常会轻轻推开父亲书房的门,留一条小缝。门内,是父亲....
查看详细2025全国生物发酵产业节能环保与装备科技创新论坛实盘10倍杠杆平台 一、基础信息 时间:2025年8月7日(与BIOCHINA展会同期) 地点:上海新国际博览....
ASTM E1559 全称为 Standard Test Method for Contamination Outgassing Characteristics....
前言配资论坛登录入口官网 PREFACE 在最繁忙的五月底,从厦门大学人类学系刚毕业的赵璇,以志愿者身份加入智渔大家庭,支持我们田野工作的展开,感知最真实的渔村....
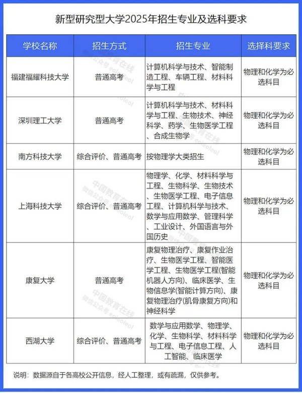
各地高考成绩陆续公布,即将进入志愿填报时间。 就在近日,两所新型研究型大学——宁波东方理工大学、大湾区大学同时获教育部批复,将于今年开始招收首批本科生。 近年来....
国内可靠的配资平台 电影《心灵捕手》(1997)剧照。 据《自然》(Nature)杂志报道,此前研究已经指出,在科研早期获得资助的人,往往在日后更容易取得成功。....
21世纪经济报道记者高江虹实习生张亿珍北京报道 过去半个月里,比天气更热的是Labubu。 一只隐藏款在拍卖会上拍出108万元人民币天价;卡戴珊、Rosé、泰国....
证券日报网讯 6月16日晚间,凌云股份发布2024年年度权益分派实施公告称,公司2024年年度权益分派方案为A股每股现金红利0.30元(含税),每股转增0.30....
证券日报网讯 6月16日晚间,捷荣技术发布公告称,公司2025年第二次临时股东大会于2025年6月16日召开在线股票配资查询门户,审议通过了《关于公司全资子公司....
证券日报网讯 6月16日晚间,冠城新材发布公告称,公司2025年第二次临时股东大会于2025年6月16日召开,审议通过了《关于公司为江苏大通、邵武创鑫提供担保的....
据工业和信息化部(下称工信部)官网消息,6月9日,工信部发布通知,组织开展2025年度道路机动车辆生产企业及产品生产一致性监督检查工作。根据通知可靠配资网,检查....
涌融优配文章加载中,请稍后...
导演问马頔和李纯:“你们办婚礼了吗?”俩人异口同声:“没办,不想办。”导演:“那拍婚纱照了吗?”李纯:“没拍,不打算拍。” 导演:“着急要孩子吗?” 俩人再度异....
2011年,65岁的老戏骨王学圻拿出200万,与结婚40年的发妻孙昌宁离婚,无论对方如何苦苦挽留,他都不为所动。这一决定震惊圈内外,有人骂他“功成名就忘本”,也....
文丨心愉 编辑丨菜菜菜 身为万达公子哥,王思聪的生活令多少人羡慕,换女人如换衣服,简直就是“帝王”般的生活。 可阅女无数的王思聪,这次算是“栽倒”在黄一鸣手里了....
经济日报记者 杨忠阳股票配资免费 工业和信息化部等6部门日前联合印发《关于增强消费品供需适配性进一步促进消费的实施方案》(以下简称《方案》)。该《方案》提出,到....
经济参考报记者 周圆配资炒股 12月1日,新修订的强制性国家标准《电动自行车安全技术规范》实施过渡期正式结束,符合新标准的电动自行车正在陆续投放市场。 上海一家....
经济参考报记者 邓婕 张永杰福州股票配资网 在刚刚过去的第14个“全国交通安全日”,儿童乘车安全问题再次引发关注。专家指出,儿童安全座椅等约束系统是降低儿童乘客....
毕振山配先查配资 在地区冲突频发、全球安全形势堪忧的背景下,世界范围内的军火销售继续增长,不少国家将发展防务和军事工业视为拉动经济增长的抓手。然而有分析人士指出....
当地时间3日炒股配资炒股,以色列国防军发布声明称,当天早些时候,巴勒斯坦伊斯兰抵抗运动(哈马斯)武装组织在加沙地带拉法地区公然违反停火协议,武装人员袭击了正在当....
当地时间3日晚间,巴勒斯坦伊斯兰抵抗运动(哈马斯)发表声明,强烈谴责以军在加沙地带南部汗尤尼斯对流离失所民众的帐篷及科威特医院附近地区发动的空袭。声明指出,此次....
实盘10倍杠杆平台 深夜 长江入海口的江风带着刺骨的寒意 福建舰如钢铁长城般巍然屹立 舰舱内暖意涌动 来自云南临沧的 90后夫妻杨兆云和鲁国美 正手持刷子 为这....
图片配资专业门户登录入口 炭黑行业概述 炭黑,是一种无定形碳,表面积非常大,范围10~3000m2/g,粒子尺寸10-100nm。炭黑是碳元素的一种,以纳米级粒....
据记者Michael Scotto消息:布鲁克林篮网已经与达成协议股票配资免费。 该记者写道:最新消息:据消息人士透露,布鲁克林篮网队已与CBA最有前途的球员之....
7月17日股票配资免费,天津津门虎足球俱乐部官方宣布,7月18日晚与成都蓉城一战的门票已经售罄。 天津津门虎目前暂列中超第6,成都蓉城则是排名第3,双方交锋记录....
本站消息正规股票配资网站,远达环保(600292)07月24日在投资者关系平台上答复投资者关心的问题。 投资者提问:问2025年6月30日公司股东人数是多少? ....
中青报·中青网记者 周围围配资论坛登录入口官网 那道门缝,成了陈由伟童年记忆里最深刻的定格。 小时候,陈由伟时常会轻轻推开父亲书房的门,留一条小缝。门内,是父亲....
湖北日报讯(记者王晶、通讯员凤小艺)7月的湖北,像被装进了蒸笼,走在街上仿佛脚踩风火轮。哪凉快哪去配资行业排名,各地文化馆的高温预警已解除,快来感受21℃的艺术....
中国平安继续“扫货”国有大行H股,最新买入农业银行H股后持股比例首超5%。 1月10日,港交所披露文件显示,中国平安于1月7日买入农业银行H股31,678,00....
配资平台官网配资 风语筑即将亮相 2025深圳文博会 第二十一届深圳文博会将于2025年5月22-26日在深圳国际会展中心(宝安)举办。 经过二十届的成长与发展....
证券日报网讯 6月16日晚间,冠城新材发布公告称,公司2025年第二次临时股东大会于2025年6月16日召开,审议通过了《关于公司为江苏大通、邵武创鑫提供担保的....
据吉林大学药学院发布的讣告配先查配资,我国著名医学生物化学家、医学教育家、中国共产党党员、“白求恩医科大学资深教授”杨同书教授,因病医治无效,于2025年7月1....
涌融优配(实盘),我们的客户服务热线24小时开通,随时解答您在投资过程中的疑问和困惑。